客戶咨詢熱線:400-637-3088
來源:http://m.33335511.com/news/56.html 發布時間:2020-09-09
8月28日,農業農村部辦公廳發布關于《非洲豬瘟病毒診斷制品生產經營使用有關事宜》的通知。

非洲豬瘟病毒檢測是非洲豬瘟防控工作的重要舉措,意義重大。為進一步提高非洲豬瘟病毒檢測結果準確性,規范非洲豬瘟病毒診斷制品生產、經營和使用行為,現就非洲豬瘟病毒診斷制品生產、經營和使用有關事宜通知如下。
一、自2021年1月1日起,各有關部門和單位在動物檢疫或疫病監測、診斷中,對生豬及其產品開展非洲豬瘟病毒檢測,應當使用已取得我部核發的產品批準文號的非洲豬瘟病毒診斷制品,確保檢測結果準確。產品批準文號信息可在中國獸藥信息網“獸藥基礎數據庫”中查詢。
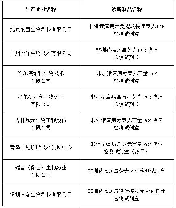
二、自2020年9月1日起,所有未參加或未通過中國動物疫病預防控制中心比對試驗的非洲豬瘟病毒診斷制品,以及通過比對試驗但目前未申請注冊的非洲豬瘟病毒診斷制品(見附件1),一律停止生產經營。
三、通過比對試驗、已申請注冊但尚未獲得批準的非洲豬瘟病毒診斷制品(見附件2),可繼續生產經營至2020年12月31日。
四、各地畜牧獸醫管理部門要切實加強對轄區內非洲豬瘟病毒診斷制品生產經營企業監管,確保產品質量符合要求。要組織開展監督檢查,違法違規生產、經營和使用非洲豬瘟病毒診斷制品行為依法進行查處。
附件:
1.通過比對試驗但未申請注冊的非洲豬瘟病毒診斷制品名單
2.通過比對試驗、已申請注冊但未獲得批準的非洲豬瘟病毒診斷制品名單
農業農村部辦公廳
2020年8月27日



轉載聲明:該文章資料來源于農業農村部,供大家學習、交流為目的,如侵犯原作者權益,請及時留言或電話聯系我們刪除
青春逐夢,智匯農牧|中原科地×河南農大3.26校園招聘圓滿舉行
2026-03-28京寵展圓滿收官,載譽而歸,再啟新程!
2026-03-25中原科地邀您共赴 2026 北京京寵展|展位 E3H50,不見不散!
2026-03-17校地協同啟新程 產教融合譜新篇 河南中原科地喜迎河南農業大學國教學院一行訪企拓崗
2026-03-11河南中原科地生物技術有限公司向全國人民拜年!
2026-02-15共賞新春樂章 共譜合作新篇 —— 河南中原科地生物技術有限公司受邀出席河南農業大學2026新春音樂會
2026-01-19河南中原科地生物技術有限公司2026年總經理新年賀詞
2025-12-31
河南新鄉衛輝市張武店工業園
400-637-3088
zykdsl@126.com
河南中原科地生物技術有限公司 版權所有,嚴禁轉載或鏡像,違者必究! 豫ICP備2023022146號-1
豫公網安備 41078102000235號
友情鏈接: 豬易網 衛輝市中原科地農牧設備有限公司
手機二維碼